Nieuwe alinea
Transacties en processen
Transacties beschrijven een gebeurtenis die zich afspeelt tussen twee actoren.
Dat kan leiden tot het starten van een bedrijfsproces. Bijvoorbeeld als de actor een verzoek doet aan een organisatie.
Het bedrijfsproces kan zijn uitgewerkt in een procesmodel en vanuit de documentatie over de transactie zou je dat model willen bekijken.
Lees verder
Nieuwe alinea
Het aansluiten op een bedrijfsproces specificeren
De specificatie van de transactie beschrijft.
- Wie: De actor is, die een transactie initieert.
- Bij: De actor die iets levert aan de Initiator.
- Proces: Het aan te sluiten proces.
- Initiatie: de eerste fase in het proces
- Uitvoering: de fase voor het uitvoeren
- Afronding: de fase voor het voltooien van het proces
- Afbreken: de fase voor een andere uitkomst
Voorbeeld aanvraag aanspraak privacy recht
Het aansluiten van een transactie waarin een burger de aanspraak op een privacy recht aanvraagt bij de beheerder van een register.
Om vanuit de documentatie over de transactie het aangesloten proces te benaderen wordt een element van het type transactie koppeling aangemaakt.
Open het koppelingselement in de documentatie.
Bekijk de specificatie van de transactie.
Initiatie van de transactie
De start van de transactie
voor het verkrijgen van de geleverde privacy aanspraak.
Daarvoor is de specificatie aanvraag privacy aanspraak
aangeleverd.
De koppeling met starten proces privacy behandeling
is beschikbaar.
Hiermee kan de procesfase proces privacy behandeling accepteren
worden bereikt.
Deze informatie wordt door het ontwerppatroon aangemaakt
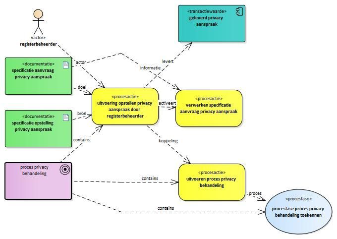
Uitvoering van de transactie
De uitvoering
voor het verkrijgen van een geleverde privacy aanspraak.
Deze gebruikt de specificatie aanvraag privacy aanspraak, die wordt aangevuld met de specificatie opstelling privacy aanspraak.
Hiermee wordt de actie verwerken specificatie aanvraag privacy aanspraak
gestart.
De koppeling met uitvoeren proces privacy behandeling
is beschikbaar.
Hiermee kan de procesfase proces privacy behandeling toekennen
worden bereikt.
Deze informatie wordt door het ontwerppatroon aangemaakt
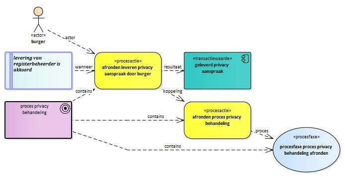
Afronding van de transactie
Het afronden van het verkrijgen van een geleverde privacy aanspraak.
Alleen wanneer de aan de conditie levering van registerbeheerder is akkoord
wordt voldaan gebeurt dit.
De koppeling met afronden proces privacy behandeling
is beschikbaar.
Hiermee kan de procesfase proces privacy behandeling afronden
worden bereikt.
Deze informatie wordt door het ontwerppatroon aangemaakt
Afbreken van de transactie
Het afbreken
van het verkrijgen van een geleverde privacy aanspraak kan het gevolg zijn van een controle die binnen de transactie wordt uitgevoerd of van een reactie van het gekoppelde proces waardoor een ander resultaat wordt bereikt.
Zo is afbreken vanwege een afwijzing
mogelijk.
Ook is afbreken vanwege het doorsturen
mogelijk.
Deze informatie wordt door het ontwerppatroon aangemaakt
Zorg dat de vraag duidelijk is
De vraag opnemen in een model.
Uit het model een verhaal opstellen.
Het verhaal valideren.
Uit het model een verhaal opstellen.
Het verhaal valideren.
Maak een analyse van de functionaliteit
Het model aanvullen met functies.
Ook de functies valideren via een verhaal.
Ook de functies valideren via een verhaal.
Onderzoek hoe de functionaliteit te realiseren is
In het model de activiteiten opnemen om de functies te realiseren.





